考研是个漫长的过程,途中风风雨雨,荆棘丛生,要走好这段路,不仅需要坚持不懈,持之以恒,更需要掌握正确的学习方法和技巧。学院始终牢牢把握“三全育人”工作要求,立足“以美启智”,全力推进学生专业素养提升。
为树立优秀学生榜样,进一步加强护理学子的相互学习,推动护理学子共同发展,5月中旬开始学院官方微信公众号将持续推送部分优秀护理考研学子的经验分享。
今天推送的是2019级护理学本科3班段国涛的考研经验,供大家学习。

姓名:段国涛
录取学校:黑龙江中医药大学
录取专业:护理
一、院校选择
黑龙江中医药大学分为第一临床医学院和第二临床医学院,23年考研第一临床医学院招收学硕6人,含推免1人,专硕13人,含推免1人,第二临床医学院招收学硕1人,专硕9人,含推免1人。

报考分学院,个人建议二院更稳妥。具体后续需要帮助可联系我。黑龙江中医药大学,坐落于黑龙江省哈尔滨市,地理位置很好,周边很繁华。
重点:黑龙江中医药大学是全国目前唯一一所招收护理俄语生的学校。本人俄语生,在资料难寻,信息难知的情况下,也是总结了一些经验,希望可以帮助到大家。
二、各科学习方法和技巧
护理综合:
学习方法分两种流派,一种是以书本为主,一种是以博傲关永俊护理综合高分教程为主,该书是公认考研知识点整理最好的资料书,可配套关永俊的课加博傲的真题。关老师的课主要特点就是简略,没有废话,基本就是按照这本书讲的,针对24考研,第七版教程,今年会出新版加新的课,可留意一下,可与考虫的课(护基可看,比较全)相辅相成使用,资料书上的知识点有部分是没有的,这个时候就需要我们后续补充,所以做笔记很重要,一般我省事就直接记到该知识点附近了。其实很多人说这本书有的知识点没有,很正常,就是大部分会考到的,冷门一点的考题总会遇到,所以就要刷题,我是学完每一节每一章,就背一遍,第二天再复背一遍,当天刷相应的题,我个人建议买本博傲的真题做,答案基本没有错误,解析还很详细,很适合拔高,另外市面上比较出名的就是夏天学姐白皮书,但我对他有点嗤之以鼻,答案错误率极高,而且解析模糊,周围朋友都觉得使用感极差,黑名单送给他,创建他的人本身就不够专业,唯一好处就是题量大,可以前期使用,比较耗费时间,盗版没有每月的答案改错,所以想要使用的可以好几个人合买一本,主要是要他的每月纠正,10月后都不纠正了,很多错误也不改了,所以建议以博傲真题为主,题有一定难度,尤其是多选,其实很多人在学护综的时候有很多错误的感受,以为自己学的背得很好,但看每次学完一章做一章,错误率还行,但是做综合卷就会发觉很烂,所以个人建议10-11月就要开始做护理综合卷真题,可以用夏天学姐的,就是对答案麻烦,碰到不懂的知识点,没有详细解释。护综想要拿高分,只有一个方法:重复重复重复,书上的知识能多背就多背,不要怕自己学得慢,有计划地学习,我的第一遍从2月学到了10月多,很慢,但是我是期间反复背了很多次,每个月都有自己的节奏。重复记忆,就是记忆之母。(有不懂需要者可私下联系我)

英语:
对于英语我没有什么见解,可以多看一下别人的帖子,但是其实英语资料比较全,很容易找,大同小异,对于俄语来说,我是建议,把近十年真题拿出来,把里面所有不认识的单词全做成笔记,重点记忆,可能耗费的时间会很长,但是可以最少的时间拿到最高的分,对于我们专业,时间的贫瘠是致命的,如果你不是那种很聪明的人,而是和我一样属于努力型选手,希望你做好拼命挤时间学习的准备和熬大夜的准备。
政治:
我是8月开始的,每天两小时,建议政治想拿高分的可以和我一样早学,尤其是对于外语不好的人,个人感觉8月开始比较好,前期就是看徐涛老师的课,他的课很棒,每天专业课、外语学烦了就可以听一下,前期无需背诵,主要是理解,徐涛老师算是我考研道路的明灯了,他讲的课真的让人很放松,又能听懂,题建议跟肖老爷子,肖1000,肖8肖4,有时间就多刷,根据自身情况,政治可以多关注几个b站up主,根据自己需要跟,没有多余时间可以浪费。后期其实就是各种带背,选一个适合地跟就好,肖八肖四选择题,肖四大题很重要,快背。
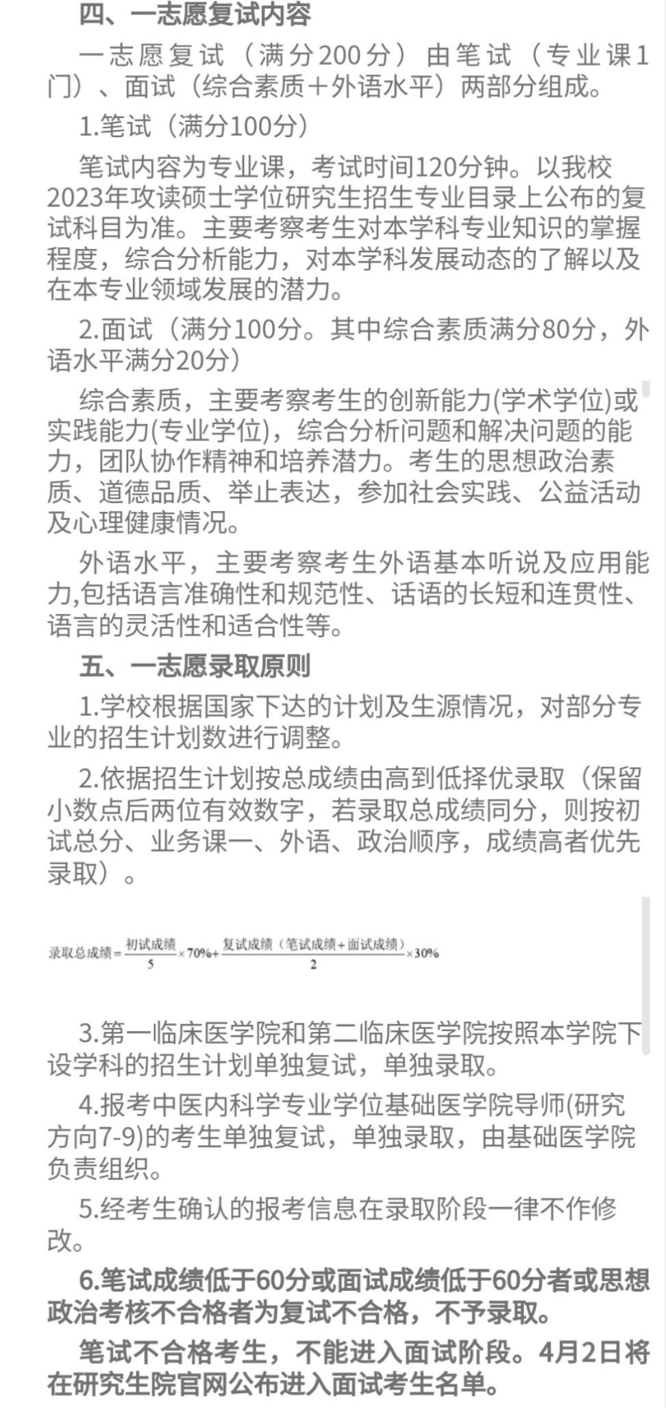
三、复试的注意事项
复试考题范围比较大,往年也考妇产科和儿科护理学,今年尚未涉及,但不确定24考研会不会考,建议多做准备。
复试主要分为两部分,笔试加面试,笔试低于60分直接不通过,无缘面试,今年就有笔试没过60分者,直接不通过,复录比1:1.2,初复试分数占比70%与30%,对于初试分数高者,比较友好,但是复试复习不好,笔试被刷也是有可能的,所以不能放松警惕。
面试:
中文自我介绍+抽信封(信封中三道专业题+一道开放题)+外语抽信封(包含各种外语问题)
具体复试流程如下:

四、寄语
尽吾志而不能至者,可以无悔矣。面对考研,可能最难的不是考题有多么难,而是心性的打磨,在这个过程中会有很多人放弃,可以坚持一下吧,只求以后不后悔,对于我来说,最大的遗憾就是深受俄语的限制,

让我只能报考黑龙江中医药大学,虽然以高分名列前茅,但是内心是有对985高校的向往,所以希望大家不要让自己后悔,努力追梦,加油。
(供稿:段国涛 编辑:孟令冉 刘存)